您的瀏覽器不支援JavaScript功能,若網頁功能無法正常使用時,請開啟瀏覽器JavaScript狀態
跳到主要內容區塊
:::
臺灣時間:
(GMT +08:00)
大同鄉:
網站導覽
EN
日本語
한국의
活動資訊
最新消息
部落盛事
優惠情報
電子報回顧
行前規劃
交通訊息
旅客服務
摺頁下載
電子地圖
旅遊大同鄉
觀光景點
特色餐廳
在地住宿
伴手好禮
大同傳奇
行程推薦
部落輕旅行
溫泉特輯
山林步道
找茶佐美景
影音互動
出版品
熱門影片
投稿專區
回首頁
最新消息
:::
首頁 / 活動資訊 /
最新消息
2025-10-03
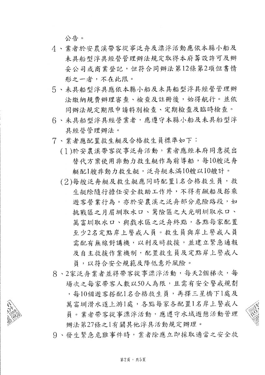
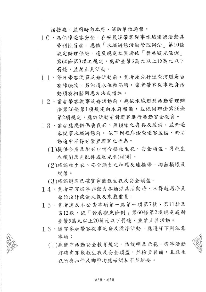
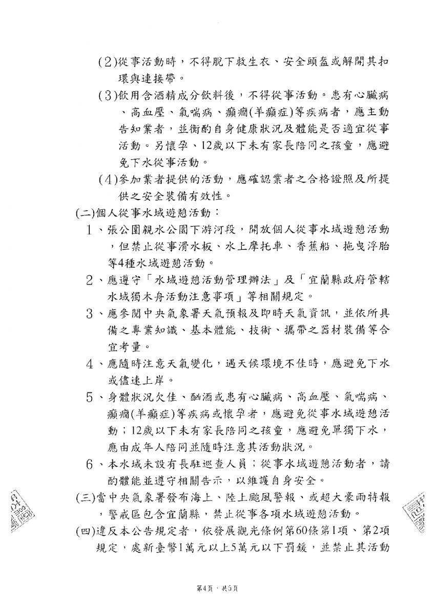
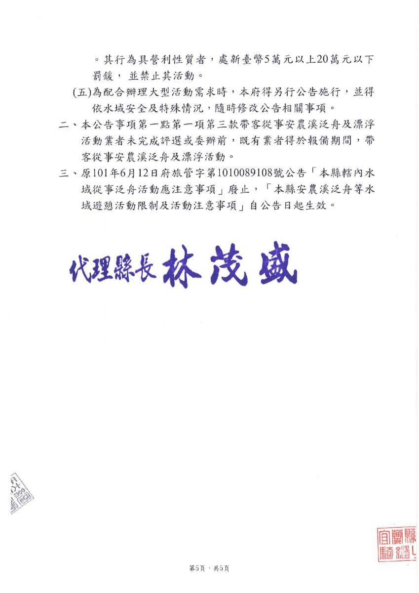
宜蘭縣安農溪泛舟等水域遊憩活動限制及活動注意事項公告
「宜蘭縣安農溪泛舟等水域遊憩活動限制及活動注意事項」、廢止「本縣轄內水域從事泛舟活動應注意事項」,並自即日起生效
瀏覽次數:193
回列表頁